Claude Codeを使った開発で、プロジェクトが複雑になるにつれて課題を感じていませんか?そんな課題を解決するために、dotclaude-templateを開発しました。
課題:複雑なプロジェクトでのAI活用の限界
Claude Codeは単一の対話で多様なタスクを処理できる強力なツールです。しかし、複雑なプロジェクトでは以下の課題が発生します。
コンテキストの肥大化
プロジェクトが大きくなるにつれ、すべての知識を一度に保持しようとすると焦点がぼやけます。「何でもできる」が逆に「何をすべきか」を不明確にしてしまう。
品質のばらつき
専門性が必要な領域(API設計、テスト設計、デバッグ戦略など)で、一般的な対応になりがちです。
セッション間のコンテキスト消失
作業を中断して再開すると、前回の状態や未完了タスクを思い出すのに時間がかかります。
dotclaude-templateとは
Claude Codeプロジェクトのための.claude/ディレクトリテンプレートです。エージェント分離とコマンド定義により、複雑なプロジェクトでも一貫性のある開発体験を実現します。
.claude/
├── agents/ # 専門エージェント定義
│ ├── project-manager.md
│ ├── implementer.md
│ ├── test-runner.md
│ └── debugger.md
└── commands/ # カスタムコマンド定義
├── session-start.md
└── session-end.md
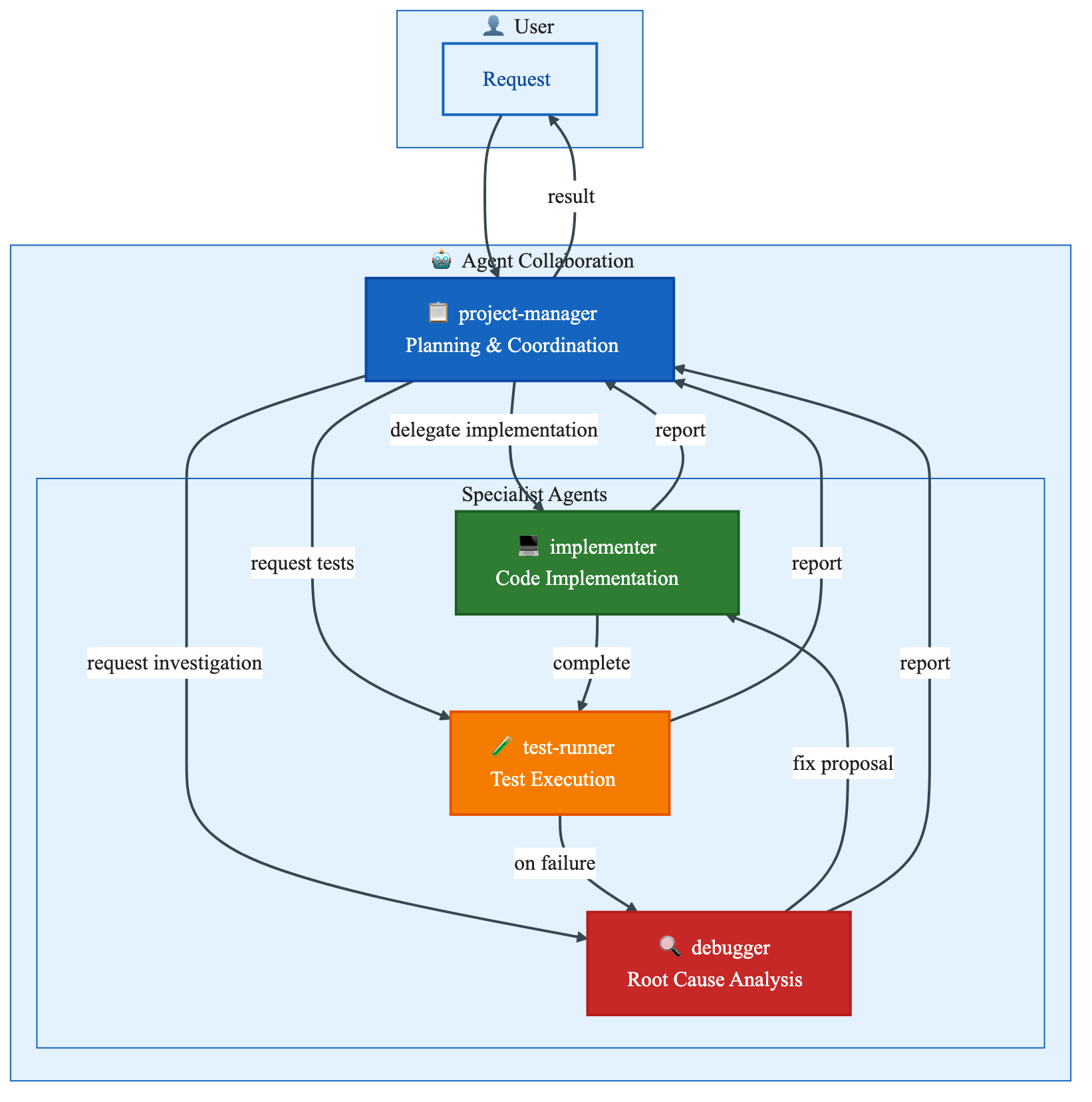
設計思想:専門エージェントによる責務分離
基本4エージェント
- project-manager: 計画策定・タスク分解・他エージェントへの委譲
- implementer: コード実装・リファクタリング
- test-runner: テスト実行・結果分析・カバレッジ管理
- debugger: 根本原因分析・仮説検証・修正提案
連携パターン
エージェント間の協働を明文化することで、一貫した品質を実現します。
例えば、新機能の実装フローは:
- project-managerが要求を分析し、実装計画を策定
- implementerに実装を委譲
- 実装完了後、test-runnerがテスト実行
- 失敗時はdebuggerが根本原因を分析
- project-managerがユーザーに報告
コマンドによるワークフロー標準化
session-start / session-end
セッション管理コマンドにより、コンテキストの永続化を実現します。
/session-start:セッションID生成、前回セッションの状態復元、環境情報の確認、未完了タスクの把握
/session-end:作業内容の記録、未完了タスクの明確化、次回アクションの整理
これにより、作業を中断しても次回スムーズに再開できます。
Serena Memoryによるコンテキスト永続化(推奨)
セッション間のコンテキスト保存には、SerenaのMemory機能を強く推奨します。
Serena Memoryを使う理由:
- 会話リセットに強い: ファイルベースの保存と異なり、MCPサーバー経由で確実に永続化
- 構造化データ: セッションID、未完了タスク、次回アクションを整理して保存
- シームレスな復元:
/session-startで自動的に前回の状態を復元
# Serena Memoryに保存される内容の例
## Last Session
- Session ID: 20260125_143052
- End Time: 2026-01-25 17:30:00
## Incomplete Tasks
- [ ] 機能Aの実装
- [ ] テストの追加
## Next Actions
1. 機能Aの実装を完了
2. コードレビュー対応
Serenaが利用可能な環境では、セットアップ時にSerena Memoryの使用が自動的に設定されます。
ドメイン固有エージェントの追加
基本4エージェントに加え、プロジェクト固有の専門家を追加できます。
例:Webアプリケーション
agents/
├── project-manager.md
├── frontend-specialist.md # React/Vue実装
├── backend-specialist.md # API実装
├── database-specialist.md # スキーマ設計
├── test-runner.md
└── debugger.md
例:最適化プロジェクト
agents/
├── project-manager.md
├── python-specialist.md
├── test-runner.md
├── debugger.md
├── optimization-specialist.md # 最適化問題の定式化
├── data-validator.md # 入力データ検証
└── result-analyzer.md # 結果分析・可視化
使い方
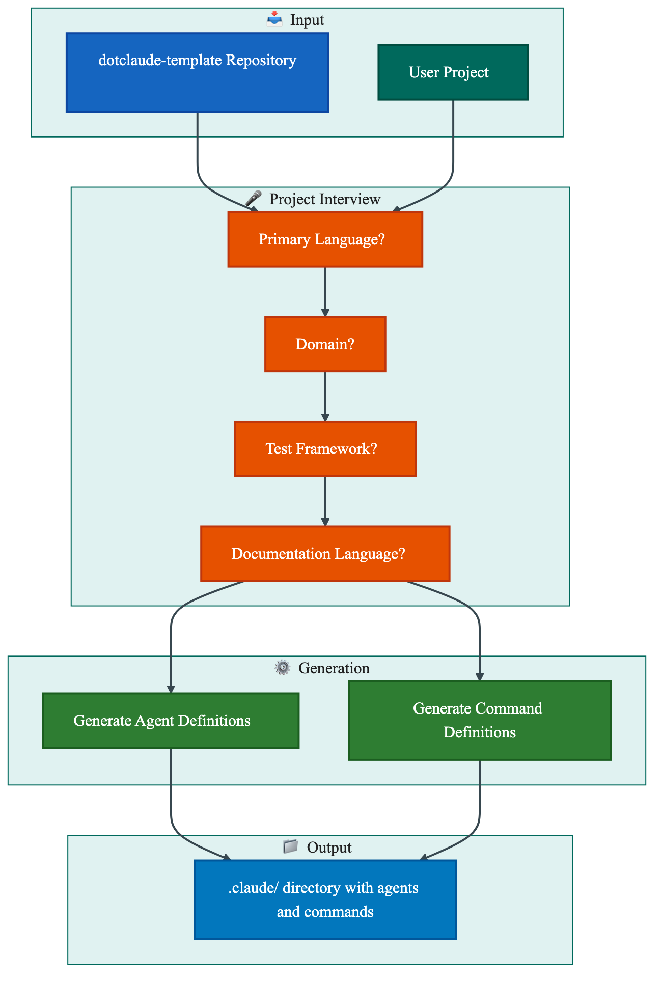
方法1:Claude Codeで自動セットアップ
Claude Codeで以下のように指示するだけ:
このリポジトリを読んで、私のプロジェクトに.claude/環境を構築して
https://github.com/manabelab/dotclaude-template
Claude Codeがプロジェクトの特性をヒアリングし、適切なエージェントとコマンドを生成します。
ヒアリング項目:
- 主要言語(Python / TypeScript / Go など)
- ドメイン(Web / データ分析 / 最適化など)
- テストフレームワーク
- パッケージマネージャー
- Serena MCPサーバーの有無
- ドキュメント言語(英語 / 日本語 / 中国語 / 韓国語)
方法2:手動コピー
templates/ディレクトリの内容を.claude/にコピー- プロジェクトに合わせてカスタマイズ
多言語対応
セットアップ時に言語を選択することで、エージェント・コマンド定義を希望の言語で生成できます:
- English
- 日本語
- 中文
- 한국어
まとめ
dotclaude-templateは、Claude Codeを使った開発をより構造化・効率化するためのテンプレートです。エージェント分離とコマンド定義により、複雑なプロジェクトでも一貫した開発体験を提供します。
ドキュメント:
ぜひお試しください。フィードバックやコントリビューションも歓迎します。



コメント
コメントを投稿